新闻动态

所在位置:首页 > 新闻动态 > 律所动态

专业文章|即将生效!关于醉驾的这6点新变化,提前知晓

时间:2023-12-20 来源:原创 浏览量:3899
  2023年12月18日,最高人民法院、最高人民检察院、公安部、司法部联合发布《关于办理醉酒危险驾驶刑事案件的意见》,将于2023年12月28日起施行。
  新规“新”在何处?今天,湘军麓和胜一刑辩将结合醉驾入刑的历程,对《意见》之“新”作详尽解读。

  1、持之以恒,回顾醉驾入刑之路
  回顾醉驾入刑之路,是醉酒驾驶法治观念逐渐形成的过程。2011年《中华人民共和国刑法》中增设“危险驾驶罪”,醉驾正式入刑。这是时代发展所需,亦是现状所迫:一方面我国要为“汽车时代”的来临做好法律准备,另一方面根据最高人民法院统计,2009年1月至8月期间因酒后和醉酒驾车肇事共发生3206起,造成1302人死亡,为了广大群众生命安全以及社会的稳定,醉驾行为应该被法律规制。
  《中华人民共和国刑法》第一百三十三条之一
  【危险驾驶罪】在道路上驾驶机动车,有下列情形之一的,处拘役,并处罚金:
  (一)追逐竞驶,情节恶劣的;
  (二)醉酒驾驶机动车的;
  (三)从事校车业务或者旅客运输,严重超过额定乘员载客,或者严重超过规定时速行驶的;
  (四)违反危险化学品安全管理规定运输危险化学品,危及公共安全的。
  机动车所有人、管理人对前款第三项、第四项行为负有直接责任的,依照前款的规定处罚。
  有前两款行为,同时构成其他犯罪的,依照处罚较重的规定定罪处罚。
  需要注意的是,血液酒精含量达到80毫克/100毫升以上的,就属于醉酒驾驶机动车。
  为了规范化办理醉驾犯罪案件,2011年9月13日公安部下发了《关于公安机关办理醉酒驾驶机动车犯罪案件的指导意见》,对现场调查、办案期限、立案侦查、安全防护措施等四个方面进行了要求。
  后续,2013年12月18日最高人民法院、最高人民检察院、公安部发布了《关于办理醉酒驾驶机动车刑事案件适用法律若干问题的意见》,该司法解释对于醉酒驾驶机动车的从重情形进行了规定,具体如下:
  自醉驾入刑以后,最高人民法院公布的2019年上半年全国法律审判执行数据,全国共查处酒驾醉驾90.1万起,其中醉驾17.7万起,因酒驾醉驾导致死亡交通事故1525起,造成1674人死亡,分别同比减少20.7%、20.4%;在审结的刑事案件中,危险驾驶罪的数量首次超越盗窃罪排在第一位,成为“刑事第一大罪”,其中根据中国司法大数据研究院发布的《司法大数据专题报告-危险驾驶罪篇》显示,全国危险驾驶罪案件中,90%以上的案件涉及酒驾。
  2、推陈出新,新规出台注意这6点!
  危险驾驶罪入刑已经12年,我国对于酒驾醉驾的治理取得了显著的成效,全国人民也逐渐形成了“喝酒不开车,开车不喝酒”的法治观念。但是危险驾驶罪作为“刑事第一大罪”,每年发生几十万起,全国各地在处理酒驾醉驾时面对实践中遇到的种种新问题都需要新的法律政策来指导。
  今年12月,最高人民法院、最高人民检察院、公安部、司法部联合发布了《关于办理醉酒危险驾驶刑事案件的意见》(以下简称《意见》)。该《意见》分为六个部分,包括总体要求、立案与侦查、刑事追究、快速办理、综合治理以及附则。该《意见》突出的核心点在于实行区别对待,做到该宽则宽,当严则严,罚当其罪。
  其中,《意见》中的以下内容值得注意:
  ①有机会不予立案。在道路上驾驶机动车,经呼气酒精含量检测,显示血液酒精含量达到80毫克/100毫升以上的,其情节显著轻微、危害不大,不认为是犯罪的,不予立案。
  ②取保候审的一般情形。《意见》通过列举式对于一般予以取保候审的进行了规定:
  需要注意的是,对符合取保候审条件,但犯罪嫌疑人、被告人不能提出保证人,也不交纳保证金的,可以监视居住。对违反取保候审、监视居住规定的犯罪嫌疑人、被告人,情节严重的,可以予以逮捕。
  ③排除的情形。出现以下情况不能补正或者作出合理解释的,应当予以排除:
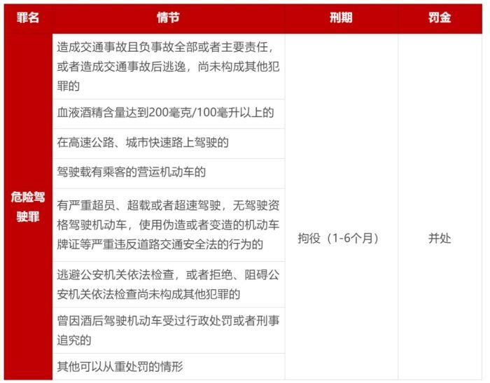
  ④从重处理的情形。出现以下情形之一,尚不构成其他犯罪的,从重处理:
  ⑤不追究刑事责任的情形。醉驾具有下列情形之一,且不具有本意见第十条规定情形的,可以认定为情节显著轻微、危害不大,依照刑法第十三条、刑事诉讼法第十六条的规定处理:
  ⑥一般不适用缓刑的情形。《意见》规定对符合刑法第七十二条规定的醉驾被告人,依法宣告缓刑;具有下列情形之一的,一般不适用缓刑:

  正如前文所述,本次《意见》旨在全面贯彻宽严相济刑事政策,做到该宽则宽,当严则严,罚当其罪。既对于公安机关办理危险驾驶罪案件的相关程序作出了更加细致的规定,明确了对于犯罪嫌疑人适用取保候审、不追究刑事责任等从轻情节,同时其根据行为的危险性以及行为人主观恶性等情形规定了从重处理的情形。本次《意见》通过多层次、阶梯递进的方式构建酒驾醉驾治理体系,相信未来能够更好地实现法律效果与社会效果的统一。

咨询热线

400-816-2958

长沙市芙蓉区远大路280号湘域相遇B座4层、6层、8层,C座4层

xiangjunluhe@xjlhlawyer.com

  • 查看移动端

  • 关注公众号

Copyright © 2022 湖南湘军麓和律师事务所     备案号:湘ICP备20000568号-1    网站地图     营业执照查阅

电话咨询

400-816-2958

微信公众号

微信公众号

微信公众号

手机端

手机站二维码

手机站二维码

返回顶部