新闻动态

位置:首页 > 新闻动态 > 律所动态

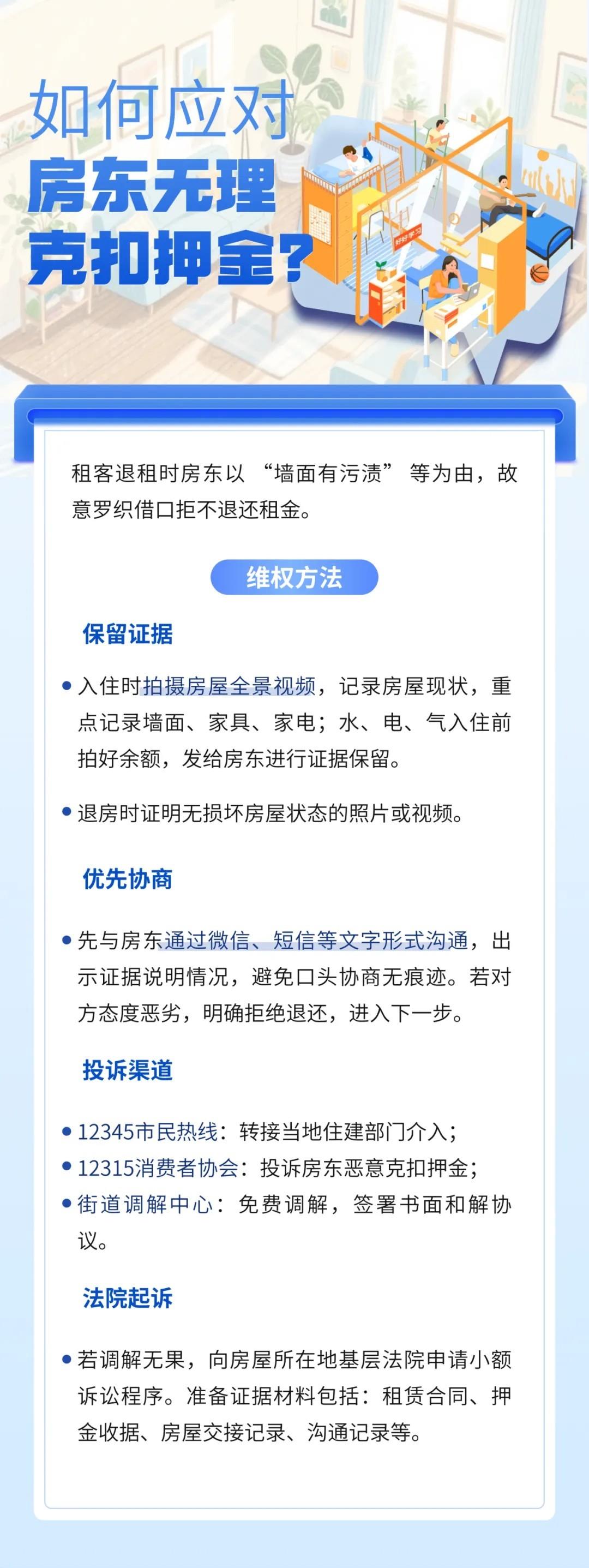
Buff叠满!全国律师咨询日特辑:请速收小麓整理的这份“维权指南”!

时间:2025-08-22   来源:原创    人气:2680

  2025年8月26日
  是第45个“全国律师咨询日”
  在这个特殊的日子里
  我们不妨聊聊和每个人都息息相关的话题
  日常生活常见的维权手段有哪些?
  从租房纠纷到职场侵权
  从车祸纠纷到消费陷阱
  小麓为大家整理了一份
  实用“维权指南”
  ……
  重点划好了!
  一起来学习!
  2025全国律师咨询日
  维权指南

  今天
  向每一位在法律岗位上坚守的律师致敬
  也希望这份攻略能让你多一份底气和从容
  维权不是选择题
  而是必修课!
  这份“反坑指南”已备好
  让我们一起见招拆招
  守护自己的每一份权益!

服务团队

分享到:

相关文章

咨询热线

400-816-2958

长沙市芙蓉区远大路280号湘域相遇B座4层、6层、8层,C座4层

xiangjunluhe@xjlhlawyer.com

Copyright © 2022 湖南湘军麓和律师事务所
技术支持:竞网智赢