业绩公告

位置:首页 > 业绩公告

优胜案例 | 民事纠纷还是诈骗罪?湘军麓和臻达律师团队为当事人追回3500万!

时间:2023-12-21   来源:原创    人气:2577

  2018年某天下午,湖南湘军麓和律师事务所臻达律师团队的罗健律师刚会见完回到所里,还没来得及坐下,便被客户经理叫住。
  “罗律师,前台来了位客户W先生,指名要臻达律师团队的律师接一个刑事控告的案子。”
  刑事控告?罗健律师回忆起,前几天确实有个W姓客户电话咨询了团队相关问题,涉案金额还不小。
  “好,我马上去看看。”说罢,罗健律师便快步走向谈案室。
  罗健律师到谈案室内,还没来得及说话,便听W先生开口:“我找了好多家律所,最后选择了你们为我办这个案子,你一定要帮帮我!”
  罗健律师闻言郑重道:“W先生你放心,我一定会尽全力的,你先说说案件具体是怎么回事吧。”
  事情还要从W先生与老友L先生的闲聊说起。
  01  看似“双赢”的合作
  2014年8月底,初秋的天气凉爽中透露着一丝寒意。此时,W先生正坐在办公室中与许久未见的好友L先生闲聊,闲聊中W先生偶然得知:L先生的客户,金金公司总经理L某甲的朋友,宇宇公司总经理H某正因办理7000万元承兑汇票业务,需借3500万元一天作为过桥资金,并承诺给21万的利息费用。
  W先生听到这里,心一动,心想自己手上正有这笔钱,只是借出一天便能赚取21万的利息,到时候自己好好考察对方公司的经营状况,谨慎一些便能做成这一笔划算的买卖。
  W先生立即把心中想法告知L先生,并请L先生搭线联系H某。L先生见W先生有意向帮忙,也当即顺水推舟同意帮忙让两人认识。
  就这样,W先生在L先生的推荐下,顺利结识了宇宇公司的H某,通过简单的沟通,两人就借用过桥资金一事很快就达成了共识。
  ▲两人达成共识,本以为是一次双赢的合作
  既然都已敲定合作,那么就尽快进行。2014年9月1日,宇宇公司的H某向W先生出示了一份:CS银行某地支行关于同意宇宇公司在该行获得1.5亿人民币授信的《信用审查会议合议记录及意见》的复印件。拿到这份资料,W先生对宇宇公司的经营状况彻底放下了心,二人便着手开始合作事宜,殊不知,此时更大的阴谋正在酝酿。
  第二日,双方便签订了一份《借款合同》,H某向W先生借款3500万元,借款期为一天。
  合同签订后,H某先向W先生支付利息21万元;应W先生的要求,H某将公司的印鉴交给W先生保管。W先生安排人员从两地分四次向宇宇公司共计转账3500万元。
  W先生在确认资金到账后,宇宇公司的会计Y某受H某的安排到银行柜台申请办理7000万元的承兑汇票。
  本以为将会是一场双赢的合作,但接下来发生的事情让W先生始料未及。
  02  似乎是早有预谋的阴谋
  3500万一入账,竟然立即被当地的人民法院冻结了3000万,只有500万余额了!既然被冻结,肯定也无法开具7000万元承兑汇票。
  得知账户被冻结后,宇宇公司的会计Y某立即打电话告知H某,与此同时,未收到还款的W先生也察觉到了事情的不对劲,立即打电话要求与H某见面,H某却避而不见称正在想办法解决。时间又过了几日,还款还是未拿到,连宇宇公司账户上剩余的500万余额都被冻结。
  此时的W先生才意识到,自己可能遭遇诈骗了。
  ▲一切都在往不可掌控的趋势发展
  没有任何的迟疑,W先生立即向公安机关报案,几月后H某被警方网上追逃,到此,W先生才知道整件事情的原貌。
  原来,2014年5月,L某甲让金金公司会计K某将一份虚假的CS银行某地支行关于同意宇宇公司在该行获得1.5亿人民币授信的《信用审查会议合议记录及意见》复印件交给H某。
  2014年7月,宇宇公司会计Y某看到该份《信用审查会议合议记录及意见》后,对授信记录的内容、期限等多次向H某提出质疑,但H某始终未予理会。
  早在2014年下半年开始,宇宇公司的经济状况就已经堪忧,公司也已无经营业务,并欠下了多处如下款项:
  XJ银行某地支行贷款8000万元
  ZZ投资有限公司1200万元
  P某118万元
  Z某甲210余万元
  金金公司2787.08万元
  2014年8月下旬,L某甲提出要与H某对账,将H某欠L某甲的本金、利息计算后,双方重新签订三份借款协议。根据该三份协议,宇宇公司共欠金金公司人民币2787.08万元。
  同月底,L某甲持借款协议向CS市仲裁委员会申请仲裁和财产保全。2014年9月1日CS市仲裁委员会向ZZ某区人民法院申请财产保全,冻结宇宇公司人民币3000万元。
  9月2日下午,W先生的3500万借款一到账,立即被冻结了3000万。当天下午,放款人P某在当地法院了解到宇宇公司账户被冻结3000万元,尚有500万元余额,即向ZZ某区人民法院起诉并申请财产保全。
  随后,P某又将消息告诉了Z某甲,Z某甲也向同一法院起诉并申请财产保全。同日,ZZ投资有限公司向ZZ某区人民法院申请诉前财产保全,当日冻结宇宇公司账户余额500万元。
  这也就是W先生把钱汇入宇宇公司后,立即被冻结的原因!
  《信用审查会议合议记录及意见》是假的!宇宇公司经营状况也是假的!了解到一切的W先生傻眼了,本来是一场与自己无关的经济纠纷,如今自己却被迫卷入其中,他感到既生气又着急。
  ▲事发后,W先生近乎绝望
  03  不负信任,接受委托
  罗健律师听W先生继续叙述到,此时W先生的刑事控告陷入僵局,检察机关审查批准逮捕时对犯罪人H某是否构成犯罪存在不同意见,如果不构成犯罪,被害人W先生出借的3500万元的款项将无法收回。
  “事情就是这样了,也是怪我没有做清楚背调就轻易相信了他,我就想把属于我的钱追回来,罗律师,我看过臻达团队办的案子,我信任你们。”W先生叙述完案情后,长长叹了口气,神情满是疲惫。
  经过对案情的了解,罗健律师意识到这是一个诈骗犯罪行为模式较为新颖的案子。H某在自己完全资不抵债的情况下,其他债权人对其提起民事诉讼并冻结了公司账户。
  H某向被害人W先生虚构资金借款用途。当资金进入公司账户后,随即被审理民事案件的法院冻结,后可能用于偿还H某其他债权人的债务。
  从表面上看,W先生的资金是被人民法院冻结,由人民法院执行,H某是借助了人民法院的司法权力对被害人的资金进行的处置。这种模式因为有司法权力的介入,是否能够认定H某构成诈骗罪争议巨大。
  虽然争议巨大,但是尚不是没有诉讼空间,罗健律师当即接下了此案。
  接受委托后,臻达团队律师对案件进行更为详细分析,凭借本身丰富的执业经验,提出本案构成诈骗罪的专业意见,并提供了权威的刑事审判参考案例作为依据,形成控告思路。
  04
  控告思路:拒绝“混淆视听”
  臻达团队律师一起将H某的行为模式进行类型化分析后,迅速查询到刑事审判参考与该案类似的判决,认定该行为模式构成诈骗,具体的理由如下:
  本案系由民间借贷引发、假借国家公权力实施诈骗犯罪的案例,不仅异于普通诈骗案件,而且与典型的诉讼诈骗案件亦有所区别。
  “以非法占有为目的”不仅是诈骗罪的构成要素之一,更是区分诈骗罪与民事纠纷(欺诈)的根本界限。
  本案办理过程中,行为人及其辩护人均提出本案是一起普通借贷引发的民事纠纷,行为人至多构成民事欺诈,并不构成诈骗罪。
  此种观点混淆了民事纠纷(欺诈)与诈骗罪间的界限:两者不是非此即彼的排斥关系,不能因为客观上存在交易关系就断然否认诈骗罪的成立。两者的根本区别在于民事纠纷(欺诈)不具有非法占有的目的,只是由于客观原因,一时无法偿还;诈骗罪是以非法占有为目的,不是因为客观的原因不能归还,而是根本不打算偿还。
  一般认为,所谓非法占有目的,是指以将公私财物非法转为自己或第三者不法所有为目的。
  “以非法占有为目的”的主观性相当强,不可能通过客观事实直接证明,如何准确加以判断是司法实践中的难点。
  根据主客观相一致的原则,“以非法占有为目的”的认定既要避免单纯根据损害后果进行客观归罪,也不能仅凭行为人自己的供述证明,而必须坚持在客观基础上的主观判断,即在查明客观事实的前提下,根据一定的经验法则或者逻辑规则,推定行为人的主观目的。
  结合金融诈骗类犯罪的相关司法解释,并充分考虑诈骗罪与金融诈骗类犯罪的共性,我们认为,应当主要从以下三个方面进行判断:
  (1)行为人事前有无归还能力,如行为人的资产负债情况等;
  (2)行为人事中有无积极归还或者消极不归还行为或者表现,如行为人编造事实或者隐瞒真相拖延归还被害人的财产等;
  (3)行为人事后处分财物及对他人财产损失的态度,如行为人是否通过实施诈骗行为排除被害人对其财产的控制并将其财产转归行为人或第三人名下,是否将被害人的财物用于双方约定的用途,抑或是消费、还债等个人用途,是否具有转移财产、隐匿财产、拒不交代财物的真实去向等欲使被害人财物无法收回的行为等。
  司法实践中,非法占有目的的认定应在综合考量上述事实的基础上推定而得。
  需注意的是,行为人仅具有上述一种情形,如将被害人的财物用于个人还债等个人用途,并不意味着其一定具有非法占有目的,只有结合其他事实,如该还债行为导致其最终不能归还财物给被害人等,才可认定行为人具有非法占有目的。
  本案中,被告人H某事前已身负巨额债务,名下公司账户被查封。H某可以预见也应当预见到,在身负众多债务、涉及多起民事诉讼、名下资产均被人民法院查封的情况下,向被害人W先生借款会导致该笔垫资款经债权人申请被人民法院冻结。
  上述客观行为足以反映出H某要求被害人借款的真实目的并非开具银行承兑汇票,也根本没有打算归还被害人的资金,而是意图通过人民法院的公权力,冻结上述款项,用于偿还其个人债务,应认定其具有非法占有目的。
  最终,通过多次与承办人员进行专业意见交流,最终承办人在批准逮捕环节采纳了律师的意见,依法对H某决定批准逮捕。
  臻达律师作为被害人W先生的诉讼代理律师,全程参与了后续包括财产执行阶段,为被害人全额追回3500万元。
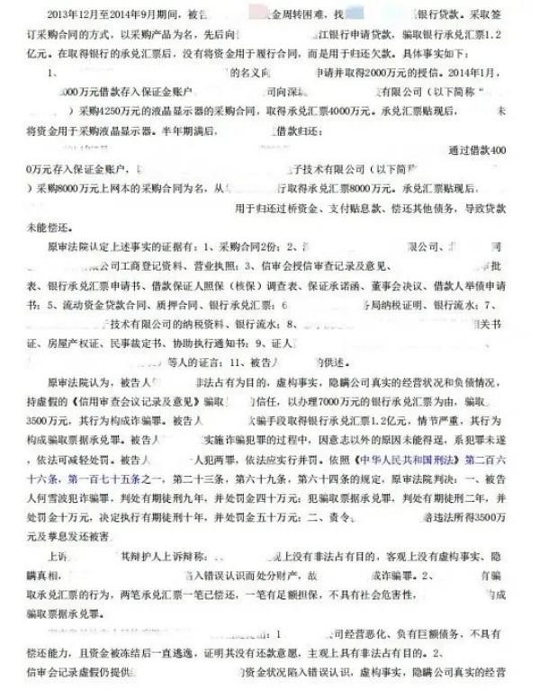
  ▲本案判决书
  05  一点感悟
  律师代理刑事控告案件,存在相当难度,臻达律师团队充分发挥自身丰富的办案经验优势,善于发现案件关键细节,及时认真开展调查取证,与相关部门有效沟通,这些都为案件争取到控告成功打下坚实基础。
  控告成功,如何推进案件,为当事人挽回经济损失,那又是更难的代理工作,需要代理律师持续跟进,灵活运用策略方法。
  臻达律师团队通过积极工作,最终为当事人追回全部涉案款项,获得当事人高度肯定,案件结果亦属圆满。
  同时也不得不提到,大额借贷的风险防范问题。本案中,W先生出借3500万元给被告人H某时,对H某公司的经营情况以及账户状态没有进行风险调查及识别,导致了自己出借的3500万元到账后随即被司法冻结,面临3500万元可能全部损失的状况。
  臻达律师团队也在此提醒大家:大额借款过程中,需要对借款公司、人员的情况进行详细的尽职调查。

服务团队

分享到:

相关文章

咨询热线

400-816-2958

长沙市芙蓉区远大路280号湘域相遇B座4层、6层、8层,C座4层

xiangjunluhe@xjlhlawyer.com

Copyright © 2022 湖南湘军麓和律师事务所
技术支持:竞网智赢